为了交通的便捷和快捷,提高运输效率和效益,在公路、铁路、城市交通的建设中出现了大量的隧道建设,由于隧道大多建设在城市地下、山区、江河湖泊底部,地质状况复杂,任何地质情况的变化都会给遂道的安全带来极大的危险,因此,无论是在隧道建设的过程中还是隧道运行使用的过程中均应实施状态健康监测。
光纤光栅隧道结构健康监测的主要内容是:
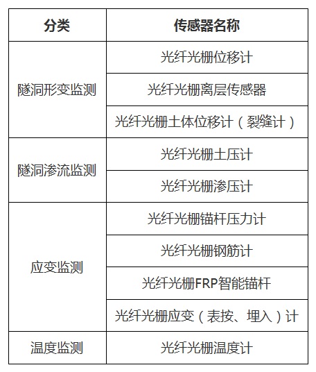
1、隧道收敛变形监测;
2、隧道地表土体沉降;
3、隧道拱顶沉降、围岩离层监测;
4、孔隙水压力监测;
5、围岩压力及支护土压力监测;
6、支护和衬砌内应力;
7、表面应力及裂缝测量;
8、锚杆或锚索受力;
9、钢支撑内力及外力。
光纤光栅传感器及其监测功能:
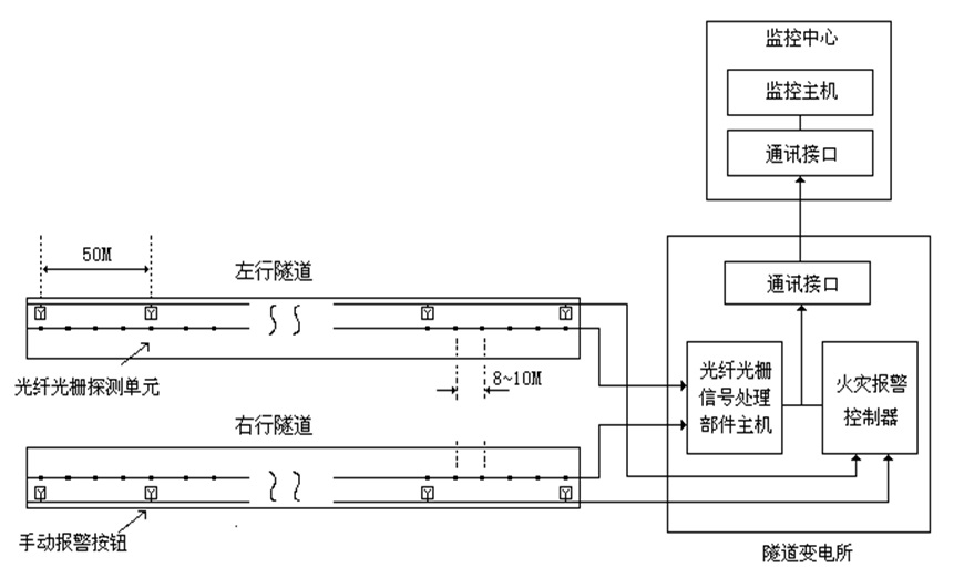
根据交通隧道的构造,通常将温度传感器布置在隧道的顶部,传感器以串联的方式串接在每个光传输通道的传输光纤上。每个光传输通道可串联20-30个左右被赋予不同波长值的温度传感器,根据隧道空间的大小,传感器间隔按8-10米考虑,既可单排敷设也可双排敷设,可实现单套设备对长距离和超长距离隧道的火灾探测,既节省空间又节省投资。

光纤光栅传感系统在隧道火灾监测系统优点:
1、每个光纤光栅传感器不仅显示温度,而且准确定位;
2、每个传感器通过温度显示和位置标示,可以直观显示隧道内传感器位置和对应温度的坐标图;
3、火灾定位精度高,若有需要实施消防联动或消防救援可以进行精确定位;
4、能实现定温、差温、温升等不同形式的温度探测,也可以实现三者结合方式的测量;
5、每个传感器实时自检,信号处理系统实时自检,系统实时校准,确保整个系统运行的准确、稳定、可靠;
6、隧道内电磁环境复杂,智能光纤光栅火灾报警系统是全光传输,是完全的无电检测,不会受到任何强弱电磁干扰;
7、现场设备具有良好的防水、防尘、防腐能力,其中光纤光栅温度传感器防护等级达到IP68;
8、用户软件界面可以直观地了解隧道的安全情况,并进行数据管理:温度列表、温度曲线、报警记录、历史记录;
9、丰富的系统接口:RS232/RS485通讯接口、USB、TCP/IP网口,多路报警开关量信号输出端子/消防联动、并根据需要选配其他接口;
10、监测距离远(大于10千米),系统结构简单,几乎免维护。
光纤光栅隧道火灾监测软件平台: